
對于監測檢測企業來講,這可能又是一波“潑天的富貴”。
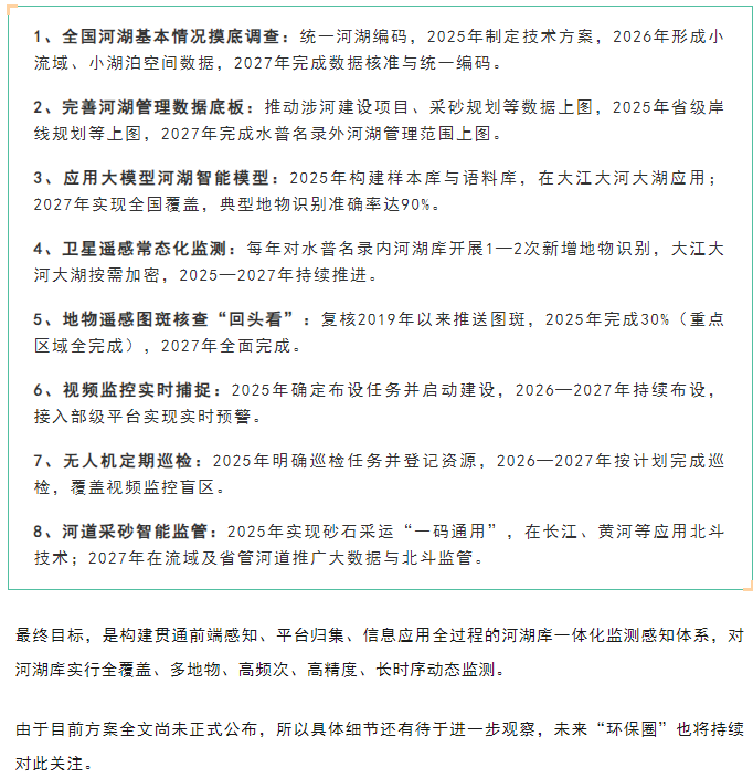
7月16日,據水利部網站消息,水利部近日印發《河湖庫一體化監測感知體系建設三年行動方案(2025—2027年)》,要求構建貫通前端感知、平臺歸集、信息應用全過程的河湖庫一體化監測感知體系。






2025第十二屆中國(成都)國際管網展覽會將于11月26-28日在成都世紀城新國際會展中心隆重召開!作為一場集展示、交流、合作于一體的行業盛會,成都管網展將為全行業帶來新的商機和合作機會。屆時,我們將竭誠為您提供周到細致的服務,確保您參展、參會、參觀的每一個環節都能夠獲得滿意的體驗和收獲。
讓我們一同開啟管網領域的新征程,共同譜寫成功的商業篇章!期待您的蒞臨!活動咨詢與報名方式:聯系電話:徐斌:17736718270

四川省成都市武侯區世紀城路198號